中国美术学院2023年攻读博士研究生招生简章
1、培养目标培养德 、智、体、美 、劳全面发展 ,具备坚实艺术理论基础、较强创作实践能力,掌握学科前沿方向,能独立承担课题研究、论文写作与创作 ,胜任高校及艺术研究部门教学 、科研、创作和管理的高级人才。招生类型及学制学术型(非定向)博士研究生:学制三年,脱产学习 。

2、中国美术学院2023年攻读博士研究生招生简章 学院简介中国美术学院是教育部 、文化部与浙江省人民政府共建的艺术院校,是国家“双一流”建设高校 ,也是浙江省首批重点建设高校。作为我国最早开展研究生教育的高等学校之一,中国美术学院在艺术教育领域具有深厚的底蕴和卓越的成就。
3、录取标准:根据考生成绩、平时学习成绩、思想政治表现 、业务素质和身体健康状况择优录取 。学费标准:学术型博士研究生10,000元/学年 ,学术型博士研究生20,000元/学年。入学时间:2023年9月入学。毕业与就业:毕业证书与学位证书:达到专业培养方案规定的学业成绩,可申请相应的毕业证书和学位证书 。
中国美术学院招生简章!
中国美术学院2026年本科招生简章关键信息如下:招生专业:有26个国家级一流本科专业建设点,如中国画、书法学、绘画 、雕塑、跨媒体艺术、艺术史论 、建筑学、视觉传达设计、动画等;还有2个省级一流本科专业建设点 ,即艺术管理 、戏剧影视美术设计。
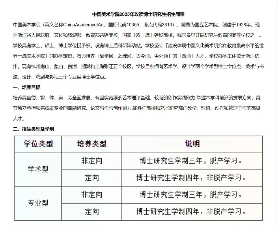
中国美术学院2025年博士研究生招生简章核心内容如下:学校与学位点概况中国美术学院创建于1928年,现为浙江省人民政府、文化和旅游部、教育部共建高校,国家「双一流」建设高校。
复试(现场考试):设计学类3月5日;美术学类/戏剧与影视学类3月6日;中国画/书法学3月7日 。报考提示报名方式为登录中国美术学院官网 ,通过“艺术升 ” APP完成报名及考试。需提交作品集及个人信息,书法学/中国画专业考生需重点准备复试创作。硕士招生补充全日制统考767人,非全日制25人。
024年 ,中国美术学院拟招收博士研究生93名 。最终招生计划以教育部下达的正式文件为准。留学生和台 、港、澳地区考生可不受名额限制,具体招生简章将另行发布。报考条件 政治方向与品德:拥护中国共产党的领导,具有正确的政治方向 ,热爱祖国,愿意为社会主义现代化建设服务,遵纪守法 ,品行端正 。
中国美术学院2025年攻读博士研究生招生简章 招生简介 中国美术学院2025年攻读博士研究生招生工作即将开始,欢迎广大符合报考条件的考生积极报考。本校秉承公平、公正、公开的原则,选拔优秀人才进行高层次艺术教育和研究。
中国美术学院2023年攻读博士研究生招生简章核心内容如下:培养目标培养德 、智、体、美 、劳全面发展,具备坚实艺术理论基础、较强创作实践能力 ,掌握学科前沿方向,能独立承担课题研究、论文写作与创作,胜任高校及艺术研究部门教学 、科研、创作和管理的高级人才 。
中国美院博士招生简章2025
1、中国美术学院2025年博士研究生招生简章核心内容如下:学校与学位点概况中国美术学院创建于1928年 ,现为浙江省人民政府 、文化和旅游部、教育部共建高校,国家「双一流」建设高校。
2、招生规模与计划根据2024年招生简章,学校拟招收博士研究生93名 ,最终招生计划以教育部正式下达的指标为准。这一规模体现了学校对博士教育的重视,也反映了其培养高层次艺术人才的资源投入 。国际化培养路径2025年起,中国美院博士项目面向国际学生开放全英文授课 ,提供学术型与专业型两种培养路径。
